準備2026年出國旅行,你的行李知識更新了嗎?行動電源到底該放手提還是寄艙?液體規定真的放寬了?別讓過時的資訊害你在機場手忙腳亂!天嬌旅遊攻略為你一次整理最新、最全的行李限制與禁帶物品清單,出發前看這一篇就夠。

違禁物品 - 寄艙行李
爆炸物、可燃物質和裝置、可造成人身嚴重受傷或威脅航空器安全的爆炸物或可燃物質、裝置或物品,包括:
彈藥
起爆管
雷管及引信
地雷、手榴彈及其他軍用爆炸品
煙火品,包括:煙花
產生煙霧的罐或彈藥筒
炸藥、火藥及塑膠炸藥
*倘若乘客(於香港)合法擁有彈藥,可直接聯絡航空公司安排以寄艙行李形式付運,唯有關安排須遵守1995年飛航(香港)令及危險物品航空安全運送技術指南文件Doc 9284載列之條款。
違禁物品 - 手提行李
第一類 爆炸物及可燃物質和其他部件
可造成人身嚴重受傷或威脅航空器安全的爆炸物和可燃物質以及其他部件,如雷管、點火器和輔助物品(如可燃物裝置),包括:
彈藥
起爆管
雷管及引信
複製或仿製爆炸裝置
地雷、手榴彈及其他軍用爆炸品
煙火品,包括:煙花、派對紙花炮、玩具槍火藥帽
產生煙霧的罐或彈藥筒
炸藥、火藥及塑膠炸藥
第二類 槍支、火器及眩暈裝置
經設計以造成人身嚴重傷害的槍支、火器和其他裝置或能使人誤會為該等裝置的物品,包括火器和彈藥的組件及武器(如立體打印物品)。這些裝置包括:
所有類型的火器,包括:手槍、左輪手槍、步槍、獵槍
玩具槍、能使人誤會為真正武器的複製及仿製火器,例如:槍式打火機
火器的零備件,但不包括瞄準鏡
壓縮氣槍,包括:手槍、彈丸槍、步槍及滾珠槍
信號槍及發令槍
電擊和簡易裝置,例如:電擊裝置(包括但不限於電槍、電擊短棒)以及動物電擊器及動物屠宰器
第三類 化學物質
化學物質,如:
使人喪失活動能力及機能的化學品、氣體及噴劑,例如:梅斯催淚氣體、胡椒或辣椒噴劑、酸性噴劑、驅除動物噴劑及催淚氣體
混合後會產生反應(自燃反應)從而造成危害的化學品
可對生命和財產造成危害的化學品
第四類 附有尖角或銳邊的物品及可發射射彈的裝置
可造成人身嚴重傷害的附有尖角或銳邊的物品及可發射射彈的裝置,包括:
為砍切而設計的物品,例如:
斧頭、短柄小斧(太平斧)及切肉刀
冰鎬及碎冰錐
溜冰鞋
剃刀刀片、開放式剃刀(刀片置於卡糟中的安全型或用後即棄的剃鬚刀除外)、多功能小刀及開箱刀
弓、弩及箭
獵魚槍及刺槍
彈弓及彈弩
可鎖定摺疊刀或彈簧摺刀,不論該刀的刀刃長短
由金屬或任何其他強度足以可能被用作武器之材料製成的刀具(圓形鈍頭的刀具除外),不論該刀具的刀刃長短
由支點開始量度的刀刃長度超過6 厘米的剪刀
有尖角或銳邊的武術器械
劍及軍刀
飛鏢
滑雪手杖
第五類 工具
可造成人身嚴重受傷或威脅航空器安全的工具,包括:
橇棍
鑽及鑽頭,包括便攜式無線電鑽
附有刀刃或附有長度大於6 厘米的軸杆並能被用作武器的工具,例如:螺絲批及鑿
鋸,包括便攜式無線電鋸
噴燈
螺栓槍及打釘機(俗稱「釘槍」)
錘子
鉗子
扳手/扳鉗(俗稱「士巴拿」)
第六類 鈍器
當被用作襲擊時,能造成人身嚴重受傷的鈍器,包括:
棒球和壘球棒
桌球球桿
板球球拍、曲棍球球桿及棍網球球桿
高爾夫球球桿
棍及短棒,例如:警棍、包革金屬警棍及美式警棍
武術器械,包括:指節套、棍棒、短彈簧棍(cosh)、帶枷棍具、雙節棍、鑰匙短棒(kubotan)、庫巴桑(kubasaunt)
所有旅客隨身攜帶之液體、凝膠及噴霧類物品,均需以容量不超過100毫升的容器盛載。任何容量大於100毫升的容器,就算未裝滿液體、凝膠或噴霧類物品,亦不會接納。


圖片來源:香港特別行政區政府民航處
所有盛載液體、凝膠及噴霧類物品之容器,均應儲存於一個容量不超過一公升、並可重複密封的透明塑膠袋內,而且要確保塑膠袋完全封妥。


圖片來源:香港特別行政區政府民航處
行經安檢站時,裝有容器的塑膠袋應與隨身行李分開擺放,以便進行檢查。每名旅客只可攜帶一個裝有容器的塑膠袋。

圖片來源:香港特別行政區政府民航處
所有藥物、嬰兒奶粉/食品及特別飲食所需之物品,經查證後可獲豁免。
有關手提行李中攜帶液體、凝膠和噴霧類物品的限制的常見問題,請按這裡。

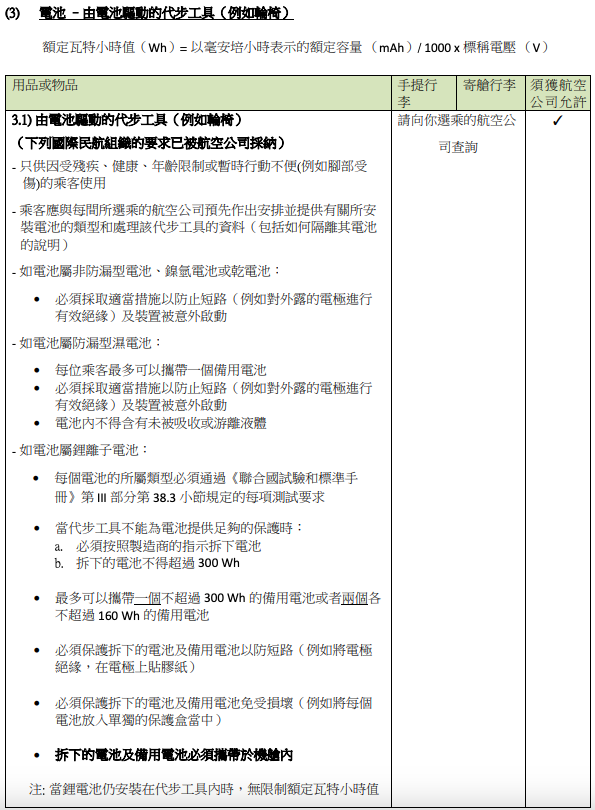
危險品泛指一切在空運時會能對健康、安全、財產或環境構成危險的物品或物質。國際民航組織(ICAO)把這些危險品分為以下9類:
|
類別 |
危險品名稱 |
常見例子(旅客最常誤帶) |
|
第 1 類 |
爆炸品 (Explosives) |
煙花、炮仗、照明彈、彈藥。 |
|
第 2 類 |
氣體 (Gases) |
露營氣罐、滅火筒、潛水氣樽、噴漆。 |
|
第 3 類 |
易燃液體 (Flammable liquids) |
打火機油、油漆、天拿水、酒精含量 >70% 之液體。 |
|
第 4 類 |
易燃固體 / 自燃物質 |
易燃固體、遇水即放易燃氣體之物質(如:白磷)。 |
|
第 5 類 |
氧化性物質 / 有機過氧化物 |
漂白劑、工業用雙氧水、化學除草劑。 |
|
第 6 類 |
毒性 / 感染性物質 |
殺蟲劑、農藥、臨床廢物、醫療病毒樣本。 |
|
第 7 類 |
放射性物料 |
含有放射性核素的儀器、醫療放射源。 |
|
第 8 類 |
腐蝕性物質 |
濕電池(鉛酸電池)、水銀、強酸強鹼清潔劑。 |
|
第 9 類 |
其他危險品 |
磁化材料、乾冰、不合規鋰電池、石棉。 |
如果携帶內含鋰電池的手提電子產品(例如手提電腦或平板電腦)於寄倉行李內:
必須採取措施以防止電子產品意外啟動和受到損壞;
及必須完全關閉該電子產品 (不在睡眠或休眠模式)
損壞、有缺陷、或被製造商宣布回收的鋰電池或裝置
由於已損壞、有缺陷、或出於安全原因而被製造商宣布回收的鋰電池,或裝有該類電池的裝置均有潛在的火警危險,現謹提醒旅客,不可攜帶任何上述的鋰電池或裝置上飛機,以確保航空安全。
關於攜帶裝有鋰電池的智能行李的要求,請看以下圖片:










希望這份行李懶人包能助您輕鬆通關,專注享受美好旅程。從行李規劃到旅費準備,天嬌都樂意為您提供支援。需要旅途資金靈活周轉?歡迎隨時聯繫我們。祝您出遊平安順心!